來源:市場資訊
(來源:儲能與電力市場)
億緯鋰能2025年年報顯示,2025年其動力電池出貨50.15GWh,儲能電池出貨71.05GWh,兩者出貨總計121.2GWh,產能利用率87.82%。如按此簡單估算,億緯鋰能現有動力、儲能電池產能約138GWh。
此次擬新建的230GWh,是去年動力、儲能電池出貨量的近1.9倍,是現有產能的1.7倍。
圖:億緯鋰能2025產能情況
圖源:億緯鋰能2025年年報
截至目前,億緯鋰能在全球擁有11個生產基地。其中,國內包括惠州、湖北、江蘇、四川、雲南、浙江等地;國外已在馬來西亞建成電池生產基地,並積極推進匈牙利工廠項目的建設。
億緯鋰能曾在2025年年報中判斷,全球儲能行業將迎來高速增長期。因此,基於市場需求,億緯鋰能將規劃新增約260GWh大鐵鋰產能,考慮新建產能的地點包括廣東省、湖北省、江蘇省、福建省、浙江省等。
2025年,億緯鋰能:
實現營業收入614.7億元,同比增減26.44%。
毛利率16.17%,同比增減-1.24%。
歸母凈利潤41.43億元,同比增減1.44%。
儲能電池營收244.4億元,同比增減28.45%,營收佔比39.76%。
儲能電池毛利率12.28%,同比增減-2.44%。
動力電池營收258.6億元,同比增減34.91%。
動力電池毛利率15.5%,同比增減1.29%。
2025年,億緯鋰能無論是儲能電池,還是動力電池,營收均有較大幅度上升。但毛利率方面,儲能電池微降,動力電池微增,增收不增利情況明顯。
顯然,億緯鋰能擴建產能,在不斷滿足市場需求的同時,還需要解決價格競爭等難題,擴產、增收,更需要的是實現盈利的增長。
圖:億緯鋰能2025年營收與毛利率情況
圖源:億緯鋰能2025年年報
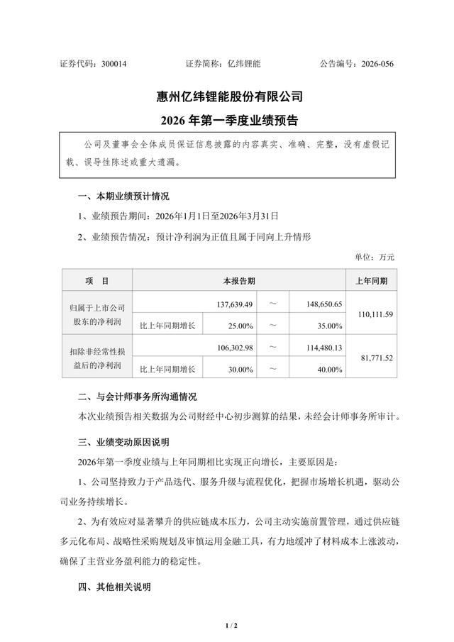
4月8日,億緯鋰能披露了2026年第一季度業績預告。
根據業績預告,2026年第一季度,億緯鋰能歸屬於上市公司股東的凈利潤預計為137,639.49萬元至148,650.65萬元,較上年同期增長25%至35%;
扣除非經常性損益後的凈利潤預計為106,302.98萬元至114,480.13萬元,較上年同期增長30%至40%。
與2025年年報相比,歸母凈利潤的增長百分比,大幅上升。這會是2026年“增收不增利”局面扭轉的積極信號嗎?
億緯鋰能表示,2026年第一季度業績同比增長的主要原因包括:一是公司持續致力於產品迭代、服務升級與流程優化,積極把握市場增長機遇,有效驅動業務持續增長;二是面對顯著攀升的供應鏈成本壓力,公司主動實施前置管理,通過供應鏈多元化布局、戰略性採購規劃及審慎運用金融工具,有力緩衝了材料成本上漲帶來的波動,確保了主營業務盈利能力的穩定性。
一季度主要財務數據和指標如下:
一季度業績預告原文如下: