重大利好!環境監測資質認定項目庫統一啦!附免費下載36萬個項目庫方式

重大利好!環境監測資質認定項目庫統一啦!附免費下載36萬個項目庫方式 - 重大利好!環境監測資質認定項目庫統一啦!附免費下載36萬個項目庫方式 - 重大利好!環境監測資質認定項目庫統一啦!附免費下載36萬個項目庫方式 -

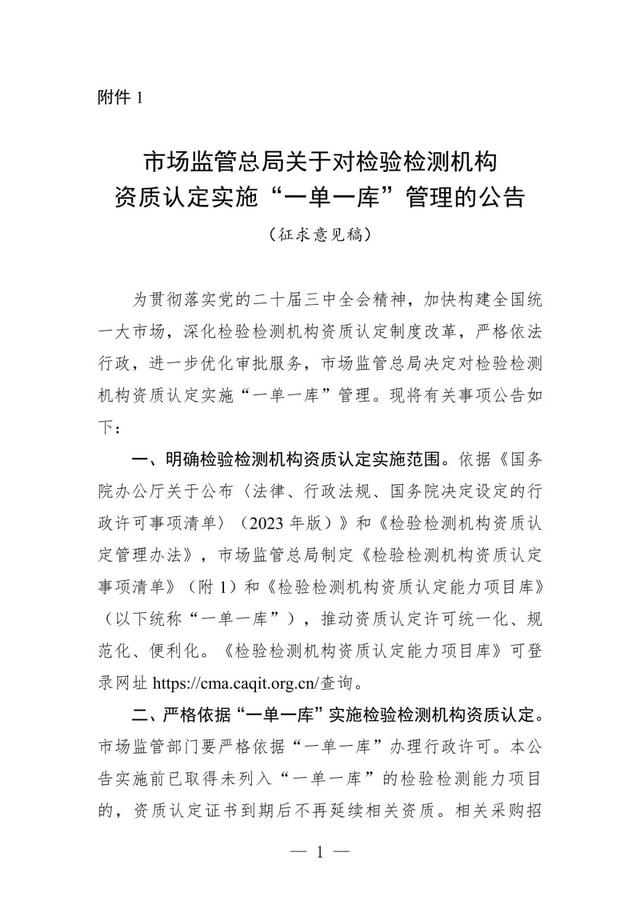
近日,國家市場監督管理總局發布了《市場監管總局關於對檢驗檢測機構資質認定實施“一單一庫”管理的公告(徵求意見稿)》。意見稿顯示,市場監管總局制定《檢驗檢測機構資質認定能力項目庫》,檢驗檢測機構應當在“一單一庫”範圍內申請資質認定,對於未納入《檢驗檢測機構資質認定能力項目庫》的檢驗檢測項目,檢驗檢測機構可以按照能力具備、風險可控、用戶自願的原則,向社會提供檢驗檢測服務,但出具的檢驗檢測報告不得標註資質認定標誌。

此舉非常有現實意義。未來各地環境監測機構申請資質認定,項目來源完全一致,這將有效避免了各地因對認定項目把控不一致而給檢驗檢測機構帶來的不公平。

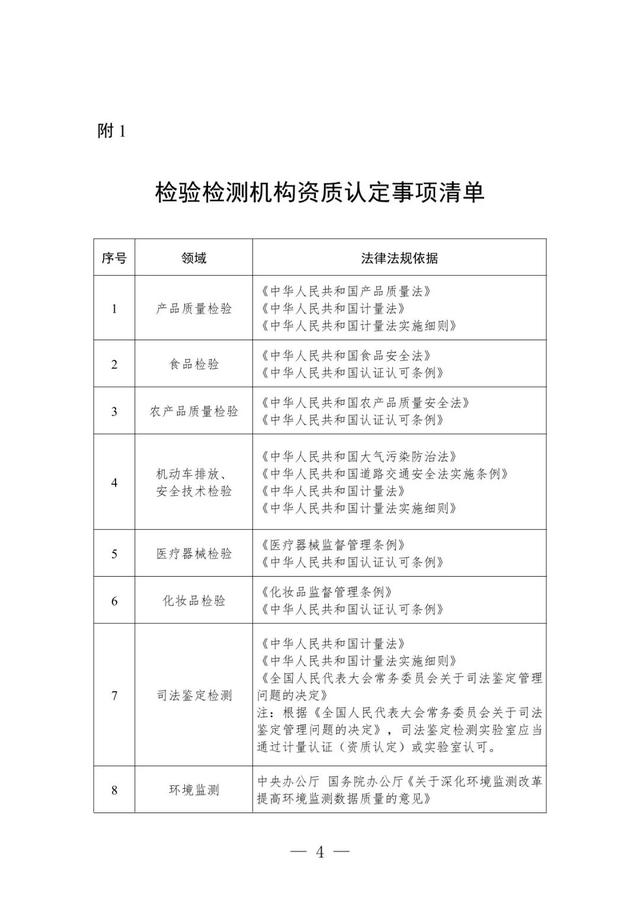
《檢驗檢測機構資質認定能力項目庫》目前共包括環境監測等11大類366238個方法項目,其中涉及環境監測的共7495個。完整項目庫的下載方式請看文章結尾處。

重大利好!環境監測資質認定項目庫統一啦!附免費下載36萬個項目庫方式 -

為加快構建全國統一大市場,深化檢驗檢測機構資質認定製度改革,嚴格依法行政,進一步優化審批服務,市場監管總局起草了《市場監管總局關於對檢驗檢測機構資質認定實施“一單一庫”管理的公告(徵求意見稿)》。現向社會公開徵求意見,反饋意見截止日期為2025年12月4日。公眾可通過以下途徑和方式提出意見:

一、登錄市場監管總局網站(網址:http://www.samr.gov.cn),通過首頁“互動”欄目中的“徵集調查”提出意見。

二、通過電子郵件發送至[email protected],郵件主題請註明“《市場監管總局關於對檢驗檢測機構資質認定實施‘一單一庫’管理的公告(徵求意見稿)》”字樣。

三、通過信函郵寄至北京市海淀區馬甸東路9號市場監管總局認可檢測司(郵政編碼:100088),並在信封上註明“《市場監管總局關於對檢驗檢測機構資質認定實施‘一單一庫’管理的公告(徵求意見稿)》”字樣。

附件:1.市場監管總局關於對檢驗檢測機構資質認定實施“一單一庫”管理的公告(徵求意見稿)

2.《市場監管總局關於對檢驗檢測機構資質認定實施“一單一庫”管理的公告(徵求意見稿)》起草說明

市場監管總局

2025年11月4日

重大利好!環境監測資質認定項目庫統一啦!附免費下載36萬個項目庫方式 - 重大利好!環境監測資質認定項目庫統一啦!附免費下載36萬個項目庫方式 - 重大利好!環境監測資質認定項目庫統一啦!附免費下載36萬個項目庫方式 - 重大利好!環境監測資質認定項目庫統一啦!附免費下載36萬個項目庫方式 - 重大利好!環境監測資質認定項目庫統一啦!附免費下載36萬個項目庫方式 - 重大利好!環境監測資質認定項目庫統一啦!附免費下載36萬個項目庫方式 - 重大利好!環境監測資質認定項目庫統一啦!附免費下載36萬個項目庫方式 - 重大利好!環境監測資質認定項目庫統一啦!附免費下載36萬個項目庫方式 -

來源:市場監管總局

366238個方法項目庫表格下載方式

標準精講,政策解讀,請關注視頻號

重大利好!環境監測資質認定項目庫統一啦!附免費下載36萬個項目庫方式 -

持續更新中……

……

—————————

聲明:本公眾號原創文章未經允許不得轉載!部分文章內容收集於網絡,目的在於分享傳遞信息給讀者,如有侵犯原作者權利情形,煩請告知,我們將及時處理。謝謝支持!

轉載請註明:來自公眾號(cnemcc)

有需要,找小編

重大利好!環境監測資質認定項目庫統一啦!附免費下載36萬個項目庫方式 -

分享你的喜愛